Gap Intelligence is a highly respected business intelligence services company providing product pricing and placement information to some of the world’s biggest brands and manufacturers.
My Role
〉Head of UX & Design
〉Unification & modernization of brand identity
〉Internal and external user testing & research
〉UX design for all web & mobile interfaces
〉Optimization of critical internal processes
〉Photography & videography of company events
Results
〉Comprehensive user study of 300+ client users resulting in a UX overhaul of client webapp
〉In-depth study of dozens of contractors across the US, triggering a redesign of internal data collection app
〉Designed & developed a reimagined public website, migrating from proprietary CMS to WordPress
〉Improved analyst team workflows saving approximately 500 hours of labor annually
〉Mentored 3 junior front end engineers while contributing to UI framework
The story of my time at Gap Intelligence
Dream team…unite
Founded by real estate magnate Kent Clothier & a single developer, Kribbz spent its first 18 months struggling with technical issues and missed deadlines.
Frustrated with the lack of progress, Kent attracted significant angel investment and began assembling a top notch team of both real estate and product experts (including a former Yahoo! executive).


Clarity from chaos
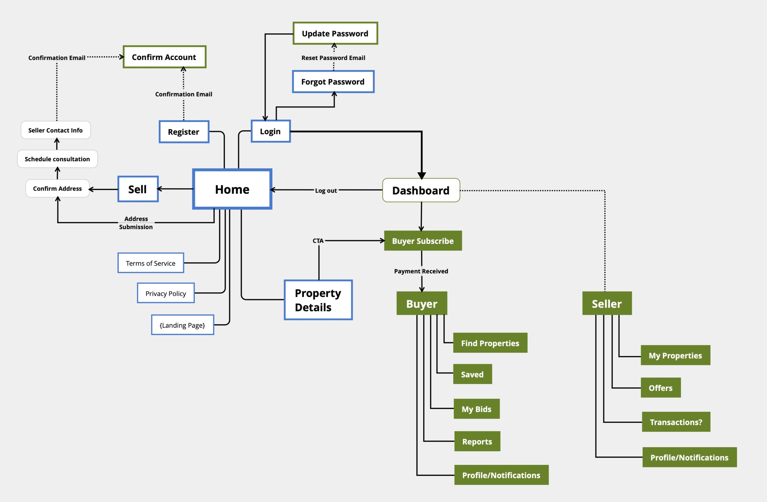
Problem: Given the nature of building a novel product, the team struggled to fully understand or articulate the platform being built, resulting in contention between the product and real estate teams.
Solution: My first undertaking at Kribbz was to make sense of the disparate and complex systems at play. After numerous lengthy conversations with the CTO and founders, I produced a handful of diagrams and visual assets that greatly improved the team’s understanding of the platform and ultimately improved the dialogue between teams.



Building a brand
In close collaboration with the CMO, we pieced together the Kribbz brand identity. After several weeks of feedback and iterations, I produced the brand book to establish the branding guidelines.
Concurrently, I worked closely with the real estate team to develop user personas for the various customers we would be serving.



Marketing campaigns
Our go-to-market strategy involved targeting a series of cities chosen for their market conditions, starting with Phoenix. Together with the CMO, we developed a multifaceted marketing campaign including TV commercials, mailers, targeted online ads and capture pages.
Kribbz TV commercial

Kribbz landing page targeting property owners in Phoenix




